article
學術新知
2017.12.29
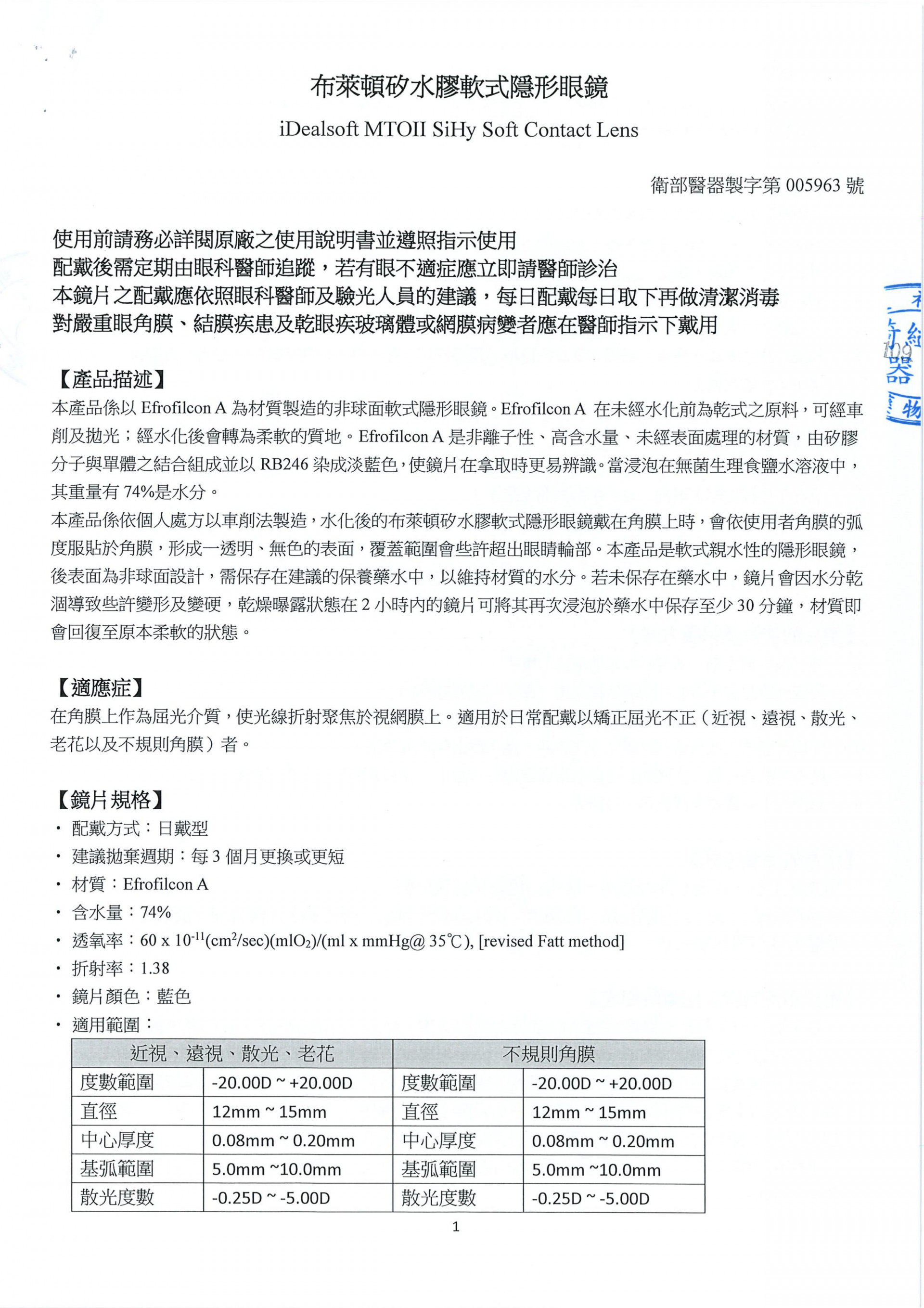
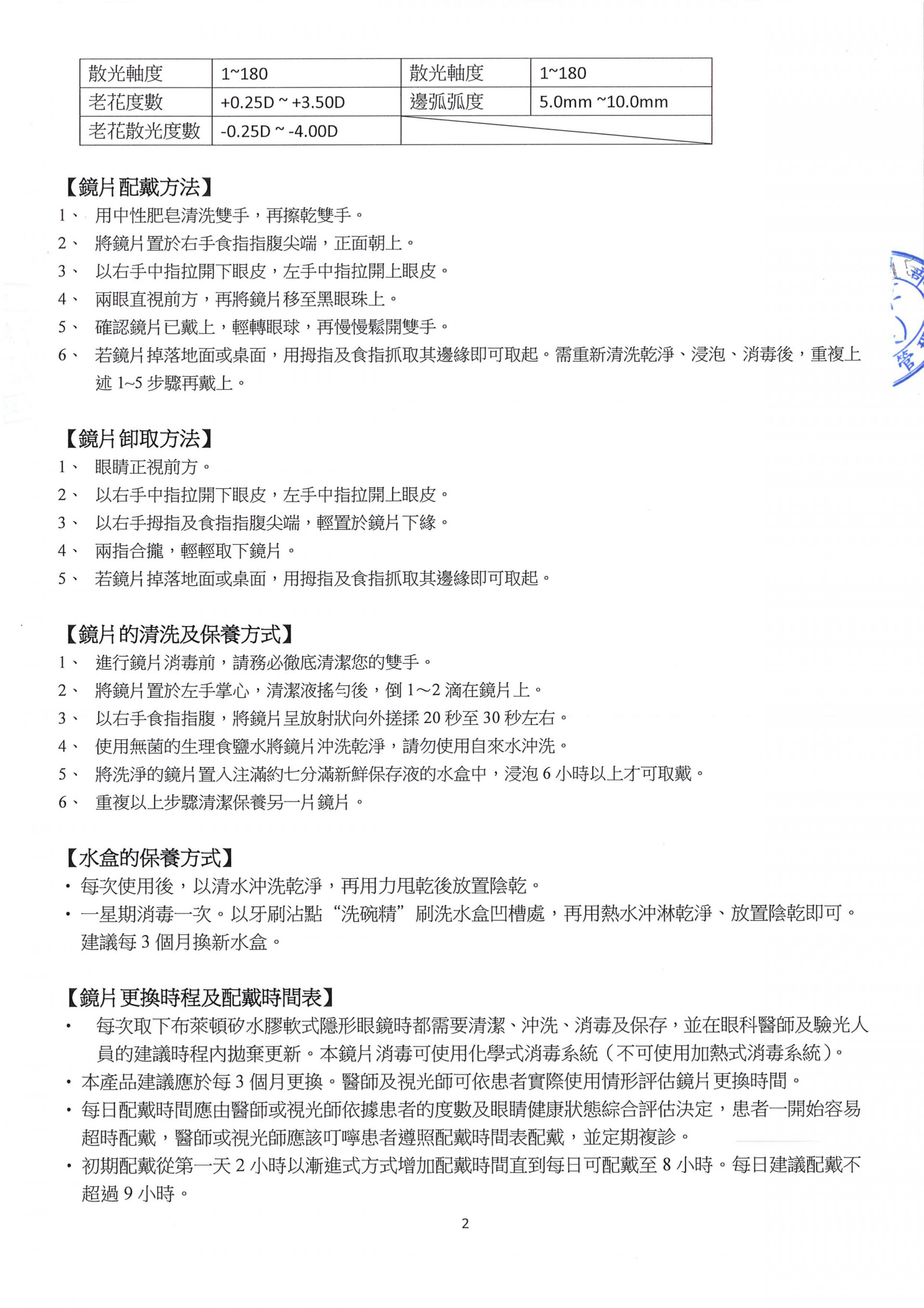
「新產品」布萊頓矽水膠軟式隱形眼鏡(衛部醫器製字第005963號)
產品描述 來源:亨泰光學官方網站
本產品係以Efrofilcon A為材質製造的非球面軟式隱形眼鏡。Efrofilcon A 在未經水化前為乾式之原料,可經車削及拋光;經水化後會轉為柔軟的質地。Efrofilcon A是非離子性、高含水量、未經表面處理的材質,由矽膠分子與單體之結合組成並以RB246染成淡藍色,使鏡片在拿取時更易辨識。當浸泡在無菌生理食鹽水溶液中,其重量有74%是水分。
本產品係依個人處方以車削法製造,水化後的布萊頓矽水膠軟式隱形眼鏡戴在角膜上時,會依使用者角膜的弧度服貼於角膜,形成一透明、無色的表面,覆蓋範圍會些許超出眼睛輪部。本產品是軟式親水性的隱形眼鏡,後表面為非球面設計,需保存在建議的保養藥水中,以維持材質的水分。若未保存在藥水中,鏡片會因水分乾涸導致些許變形及變硬,乾燥曝露狀態在2小時內的鏡片可將其再次浸泡於藥水中保存至少30分鐘,材質即會回復至原本柔軟的狀態。


